【发布时间:2025-04-03 阅读次数:2277 内容来源:】
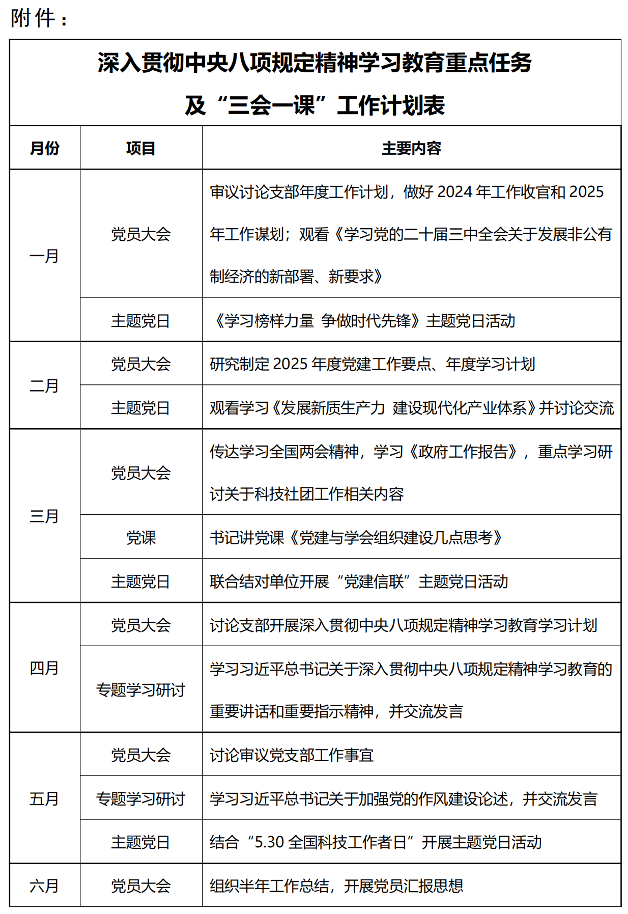
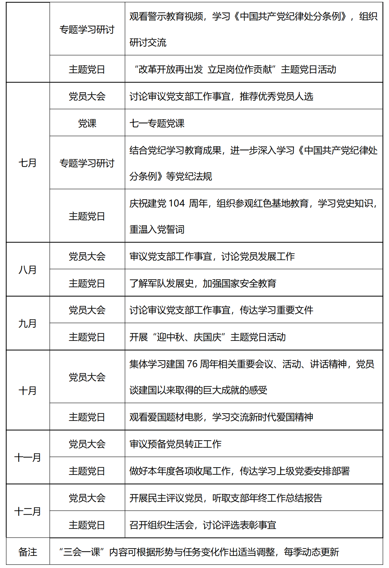
为加强学会党建工作,强化政治引领,四川省通信学会根据省通信管理局和省科协社团党委总体安排部署,制定发布《2025年党建工作要点》和深入贯彻中央八项规定精神学习教育重点任务及“三会一课”工作计划表,要求学会党员、积极分子和秘书处工作人员全员行动起来,积极参与,推动党建和会建目标同向、部署同步、工作同力,确保学会健康规范发展。
四川省通信学会2025年党建工作要点
2025年是“十四五”规划收官之年,也是“十五五”蓄势之年。四川省通信学会党建工作的总体思路是:坚持以习近平新时代中国特色社会主义思想为指导,全面贯彻党的二十大和二十届二中、三中全会精神,深入学习贯彻习近平总书记关于社会组织的重要讲话和重要指示精神,深刻领悟“两个确立”的决定性意义,增强“四个意识”、坚定“四个自信”、做到“两个维护”,全面贯彻落实《中共四川省科协社会组织联合委员会关于开展深入贯彻中央八项规定精神学习教育工作方案》各项工作部署,确保党的政治建设与学会学术交流、会员服务、科学普及、能力建设等重点工作紧密结合,实现党建工作和学会建设目标同向、部署同步、工作同力。
一、强化党建引领,推动组织建设
(一)规范组织生活
严格落实“三会一课”“第一议题”等党内政治生活制度,按时召开专题民主生活会,聚焦学会业务工作难点开展批评与自我批评,形成问题整改台账,定期总结分析。围绕党的二十大和二十届三中全会精神,开展“书记讲党课”,统筹用好各类教育资源平台,邀请党建专家授课。组织开展主题党日活动,通过参观红色教育基地、观看教育片、交流读书心得等形式,丰富教育内容,增强学习的吸引力和实效性。
(二)开展专题学习
保持学习常态化。一是抓实青年党员理论学习,定期组织党员和积极分子集中学习,并做好学习记录监督,整理汇编党员学习材料,在微信工作群内传阅、学会官网和公众号上宣传。二是结合行业热点组织专题研讨,坚持理论武装同常态化、长效化党史学习教育相结合,开展党的宗旨教育、革命传统教育和爱国主义教育等与工作调研、学术交流、专题培训等活动相结合。三是以贯彻中央八项规定精神学习教育为核心,组织专题研讨和开展警示教育,结合行业典型案例剖析,强化党员对党的作风建设重要性的认识,让中央八项规定及其实施细则精神入脑入心,成为自身日常工作和生活的行为准则。
(三)建立交流机制
除单一的集中学习、个人自学外,主动与其他会员单位、兄弟学会党支部建立常态化交流合作机制,扩大“党建信联”品牌影响力。联合各会员单位,共同举办“党建信联”结对活动,围绕四川省信息通信领域的政策法规解读、党建与业务融合的成功案例分享、创新党建工作方法研讨等主题进行深入学习,定期沟通交流党建工作经验、业务开展情况,相互学习工作亮点,促进各党支部之间的知识共享和经验借鉴。
二、强化党建融合,推动创新发展
(一)助力人才队伍建设
结合学会2025年工作要点,在学会申报的一流学会、一流学术活动、科学技术奖等项目,开展的职业技能人才培训活动和技能等级认定工作中成立党员先锋队,充分发挥党员的先锋模范作用,确保项目活动高质量完成。(二)创新会员服务模式
党建引领会员服务,创新会员服务模式,依托学会专家库,设“党员服务岗”为会员提供政策咨询、技能培训等个性化服务。组织党员专家团队开展公益讲座论坛,以政策解读、案例教学、互动交流等方式,推动党的创新理论学习走深走实走心,助力政策落地。
(三)做好三年规划收尾之年
2025年是实施“十四五”规划的收官之年,也是学会党建(2023-2025)三年规划的第三年,确保高质量完成2025年各项工作任务,做好支部党建(2023-2025)三年规划的全面总结,评估成效,提炼经验。继续开展好党支部学习、活动和制度落实,确保党的理论学习制度化、常态化,进一步提升党员队伍的政治素养和业务能力,为新的三年党建规划顺利开局奠定坚实基础。
三、强化党建成效,推动能力提升
(一)加强党员发展工作
严格按照党员发展程序,做好入党积极分子的培养、教育和考察工作。注重在学会业务骨干、青年员工中发展党员,优化党员队伍结构。
(二)强化党员日常管理
定期开展党员谈心谈话活动,了解党员和群众的思想动态、工作情况和生活需求,及时给予关心和帮助。同时,鼓励党员为学会员工提供学习指导和职业发展规划建议,助力学会员工素质提升。
(三)提升服务会员水平
组织党员深入会员单位开展调研,了解会员单位在发展过程中面临的困难和需求,及时向学会反映并协助解决。通过开展科普公益讲座、提供专业咨询、发布团体标准、组织开展联络员工作会议等活动,为会员单位提供沟通交流平台及政策引导支持,助力会员单位发展壮大。

