首页
关于学会
学会概况
学会章程
组织建设
党建工作
理事会
秘书处
专业委员会
工作委员会
学术交流
学术报告
学术论文
历史论文集查询
科普教育
科普活动
517电信日
专业培训
行业资讯
学会刊物
在线投稿
期刊内容
杂志投稿
科技进步奖
国家科技进步奖
省级科技进步奖
会员申请
入会流程
申请条件
在线申请
学会新闻
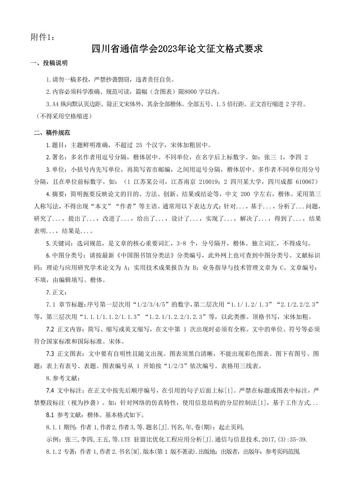
关于举办2023年度论文征集活动的通知
【发布时间:
2023-05-23
阅读次数:
3002
内容来源:
】
附件下载:
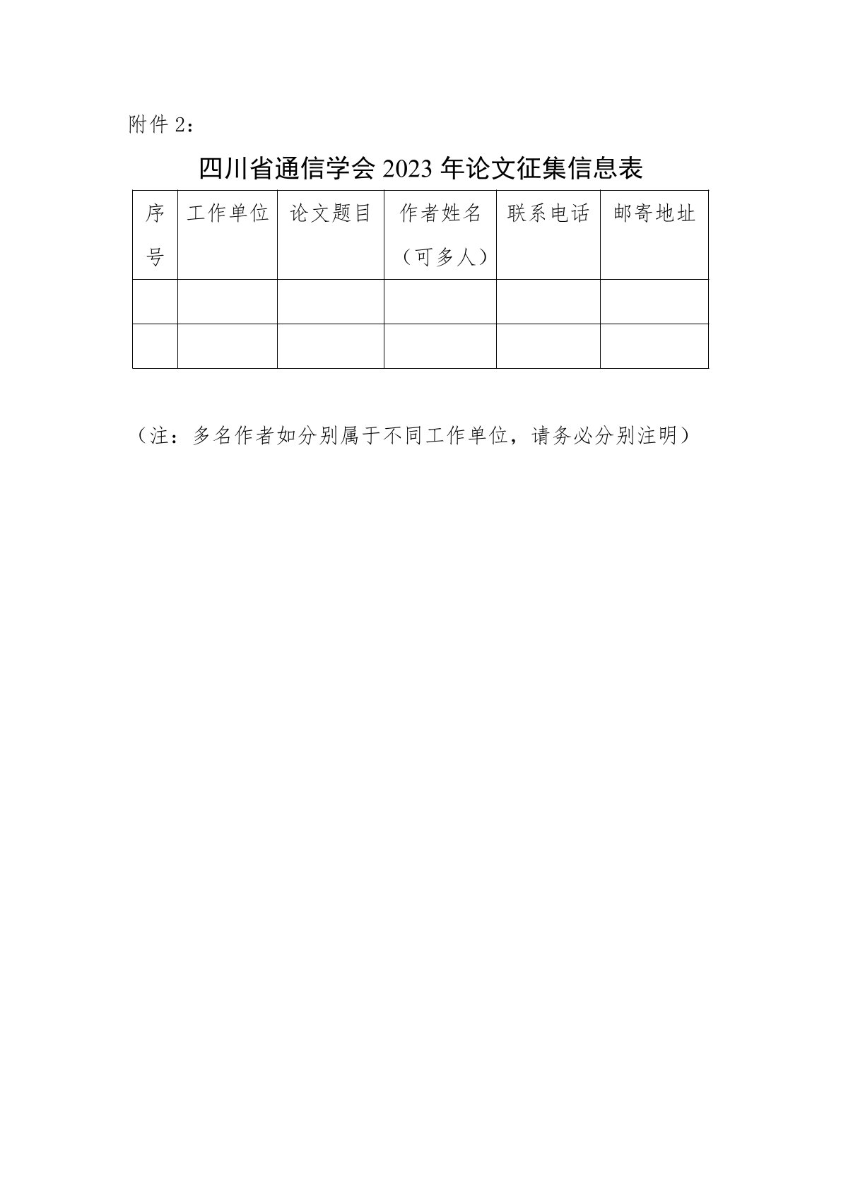
四川省通信学会2023年论文征集信息表.docx
上一篇:
筑牢网络安全防护屏障 护航数字经济发展建设—2023世界电信和信息社会日暨中国•成都2023第二届数字安全发展交流大会成功召开
下一篇:
“点亮精神火炬”全国科技工作者日主题活动暨四川省通信学会联络员会议圆满举行