首页
关于学会
学会概况
学会章程
组织建设
党建工作
理事会
秘书处
专业委员会
工作委员会
学术交流
学术报告
学术论文
历史论文集查询
科普教育
科普活动
517电信日
专业培训
行业资讯
学会刊物
在线投稿
期刊内容
杂志投稿
科技进步奖
国家科技进步奖
省级科技进步奖
会员申请
入会流程
申请条件
在线申请
重要通知
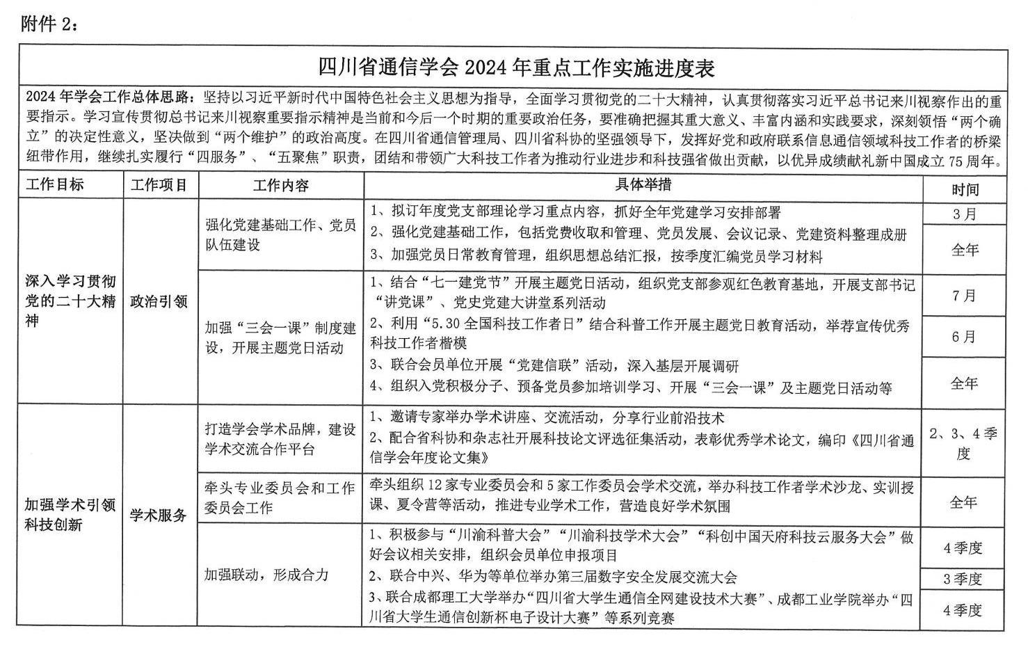
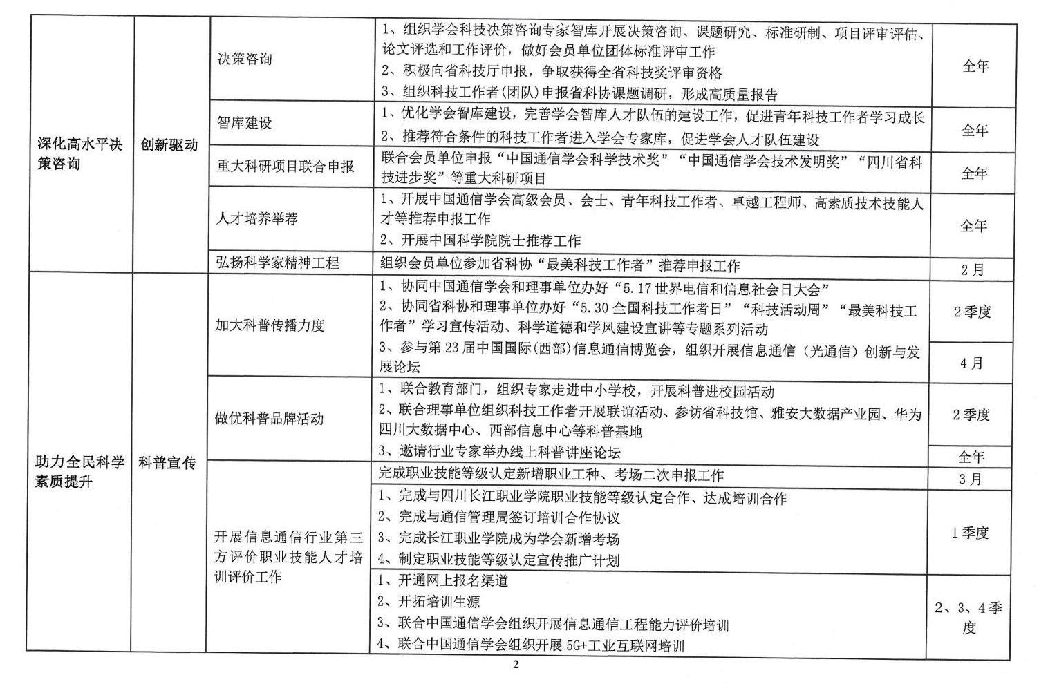
关于印发《四川省通信学会2024年重点工作安排》的通知
【发布时间:
2024-02-27
阅读次数:
2556
内容来源:
】
上一篇:
关于四川省科学技术协会第十次代表大会代表人选、委员候选人人选的公示
下一篇:
关于印发《四川省通信学会2024年党建工作要点》的通知